代表
042-797-1511
〒194-0202 東京都町田市下小山田町1401
マップ
病院案内
病院長ご挨拶
理念と基本方針
病院概要・施設概要
沿革
個人情報保護方針等
取り組み
HPへの掲載が必要な施設基準について
診療科・部門
内科・消化器内科
外科・消化器外科
消化器センター
整形外科
脳神経外科
泌尿器科
眼科
救急科・発熱外来
麻酔科
婦人科
皮膚科
美容外科
歯科
看護部
診療技術部
薬剤部
リハビリテーション
技術部
外来化学療法室
チーム医療
外来受診のご案内
外来受診のご案内
初めて来院される方へ
(初診)
再度来院される方へ
(再診)
受診の流れ
外来医師担当表
専門外来のご案内
休診のご案内
看護相談外来
入院のご案内
入院のご案内
一般病棟について
地域包括ケア病棟について
地域包括医療病棟について
面会のご案内
人間ドック・健診
地域医療連携
地域連携室
(受診・入院のご相談)
医療福祉相談室
たまきゅう便り
連携医療機関について
市民公開健康講座
交通アクセス
採用情報
医師募集
募集要項
看護部求人
リクルートサイト
リハビリスタッフ求人
リクルートサイト
看護師 新・中途採用時のQ&A
求人応募フォーム
メニュー
病院案内
病院長ご挨拶
理念と基本方針
病院概要・施設概要
沿革
個人情報保護方針等
取り組み
HPへの掲載が必要な施設基準について
診療科・部門
内科・消化器内科
外科・消化器外科
消化器センター
整形外科
脳神経外科
泌尿器科
眼科
救急科・発熱外来
麻酔科
婦人科
皮膚科
美容外科
歯科
看護部
診療技術部
薬剤部
リハビリテーション
技術部
外来化学療法室
チーム医療
外来受診のご案内
初めて来院される方へ
(初診)
再度来院される方へ
(再診)
受診の流れ
外来医師担当表
専門外来のご案内
休診のご案内
看護相談外来
入院のご案内
一般病棟について
地域包括ケア病棟について
地域包括医療病棟について
面会のご案内
人間ドック・健診
地域医療連携
地域連携室
(受診・入院のご相談)
医療福祉相談室
たまきゅう便り
連携医療機関について
市民公開健康講座
交通アクセス
採用情報
看護師 新・中途採用時のQ&A
医師募集
募集要項
看護部求人
リクルートサイト
リハビリスタッフ求人
リクルートサイト
求人応募フォーム
代表
042-797-1511
外来予約
042-797-8624
〒194-0202 東京都町田市下小山田町1401
多摩丘陵病院
>
お知らせ一覧
>
患者様向け
>
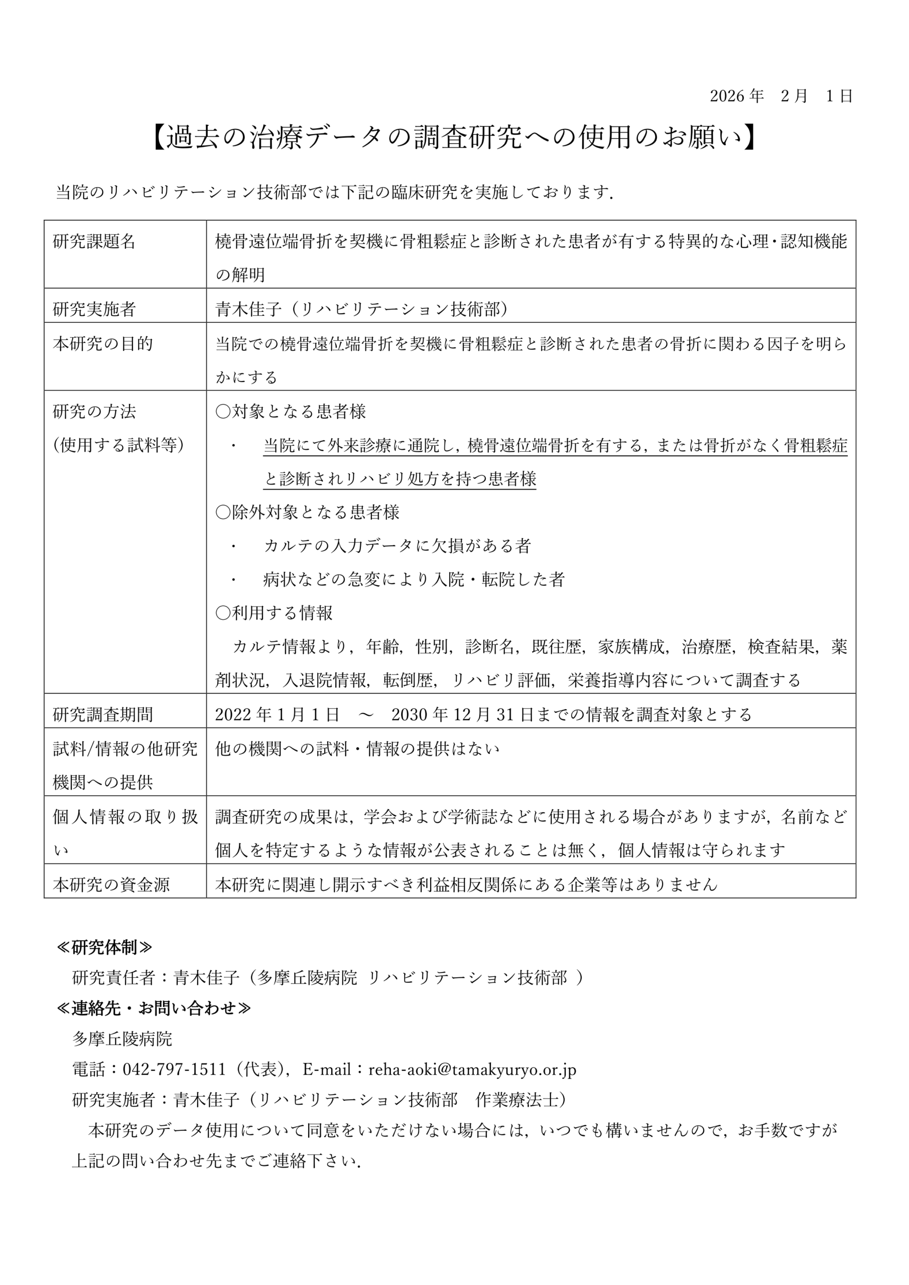
過去の治療データの調査研究への使用のお願い
お知らせ
重要なお知らせ
医療関係者様向け
患者様向け
多摩丘陵
リハビリテーション病院
グリーンヒルクリニック
過去の治療データの調査研究への使用のお願い
PDF版はこちら